证监会新规征求意见中,监管措施即将告别“模糊地带”

引 言
中国证监会近日发布《证券期货市场监督管理措施实施办法(征求意见稿)》(以下简称“征求意见稿”),意在对已施行17年的2008年试行办法进行全面修订。
此次征求意见稿直面当前监管实践中存在的程序性权利保障不足、决定书内容简略、送达困难等突出问题,试图通过明确的程序规定,在监管效率与当事人权益保护之间找到新的平衡点。
目 录
1
旧版弊端
2
程序完善
3
权利保障机制
4
完善的建议
壹
旧版弊端
2008年试行办法实施以来,确实在规范监管措施、维护市场秩序方面发挥了积极作用。
但随着资本市场不断发展,其局限性日益显现。新规起草说明直指四大问题:对监管措施的定位认识存在偏差,当事人陈述、申辩等程序性权利保障不充分,监管措施决定书记载内容过于简单,以及送达存在困难。
在实践中,这些问题导致监管措施的实施缺乏一致性和透明度,当事人权益保障不足,也影响了监管的权威性和公信力。
贰
程序完善
新版实施办法在程序建设方面做出多项重要改进,尤其注重保障当事人权利。
与2008年试行办法相比,新规增加了《期货和衍生品法》《私募投资基金监督管理条例》等法律依据,使监管措施更加有法可依。
在监管措施种类上,旧办法分散列举18项,分“证监会规章规定”与“法律、行政法规规定”两类,而新规整合为15项统一列举,逻辑更为清晰。
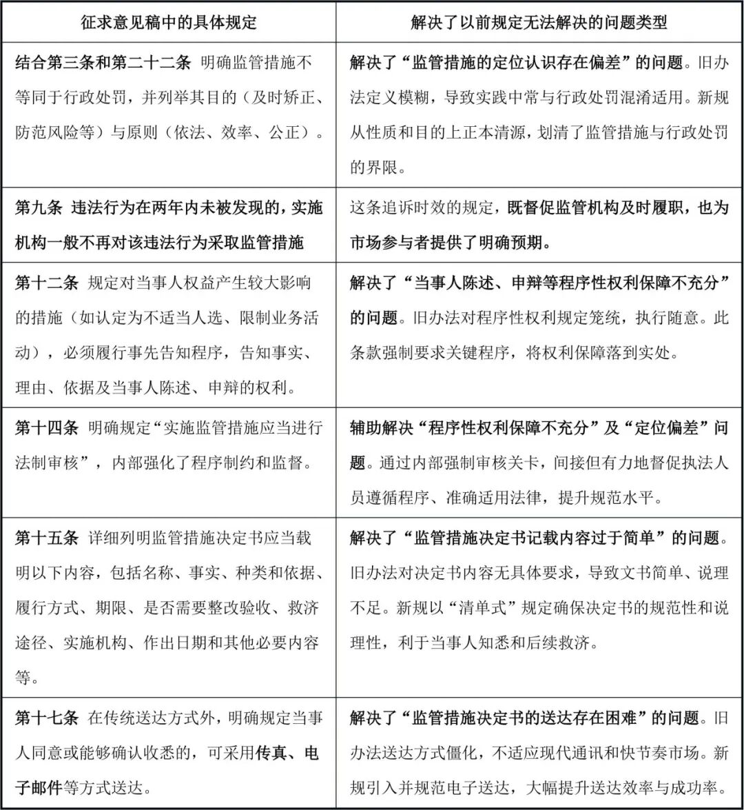
新规明确了14类常用监管措施,包括责令改正、监管谈话、出具警示函、责令定期报告等,并设置了兜底条款。
叁
权利保障机制
新版实施办法特别强调了当事人的程序性权利保障。中国人民大学法学院教授刘俊海指出,新规突出程序正义,新增了实施期限、事先告知、二次告知、法制审核等多项程序要求。
这些措施可以单独或合并适用,实施时应当遵循依法、效率、公正原则。
以下是作者针对本次征求意见稿中的关键条款,与其所解决的旧规定问题的对照表:

肆
完善的建议
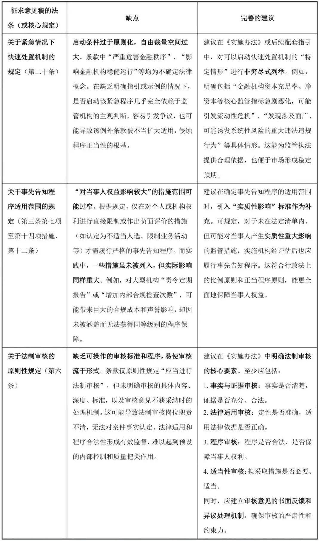
征求意见稿征求日期截至2025年12月28日,笔者认为如下规定可进一步完善:

随着新规落地,中国资本市场的监管工具箱将更加丰富而规范,既能在风险初显时及时矫正,也能在危机时刻快速响应,为市场的稳健运行构筑更加牢固的法治基础。但上述条款在具体执行中仍有模糊地带。在征求意见阶段关注这些细节,有助于推动最终出台的规章更具操作性和权利保障力度。
抱诚守真 言信行果 精研覃思 携手共进
上海东方华银律师事务所 | 证券业务团队
专业领域:IPO、上市公司再融资、投资并购、债券发行、股权激励、股权与债权融资、股权结构设计与整合、信托与私募基金、专项合规事务、常法服务等。
我团队深耕证券与资本市场法律服务,具有丰富实践经验和专业优势,已协助14家企业成功上市,涵盖主板(包括原中小板)、创业板、科创板、北交所。

联系电话丨021-68769686
添加微信丨扫描左侧二维码
(请备注:姓名+工作单位)


《证券律工坊》所刊登的文章仅代表作者本人观点,不得视为上海东方华银律师事务所或其律师出具的正式法律意见或建议。如需转载或引用该等文章的任何内容,请注明出处。未经本所书面同意,不得转载或使用该等文章中包含的任何图片或影像。如您有意就相关内容进一步交流或探讨,欢迎与本所联系。
联系电话:021-68769686
邮箱:postmaster@capitallaw.cn。